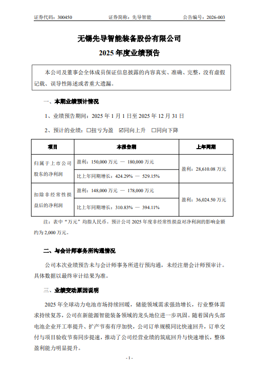
1月25日,先导智能(300345)发布2025年度业绩预告。预计2025年归属于上市公司股东的净利润150,000万元—180,000万元,较上年同期盈利28,610.08万元同比增长424.29%—529.15%。
预计2025年扣除非经常性损益后的净利润148,000万元—178,000万元,较上年同期盈利36,024.50万元同比增长310.83%—394.11%。

关于业绩变动的原因,先导智能表示,2025年全球动力电池市场持续回暖,储能领域需求强劲增长,行业整体需求持续复苏,公司在新能源智能装备领域的龙头地位进一步巩固。随着国内头部电池企业开工率提升、扩产节奏有序加快,公司订单规模同比快速回升,订单交付与项目验收节奏同步提速,推动了公司经营业绩的筑底回升与快速增长,整体盈利能力明显提升。
同时,公司多维度强化核心竞争力,提升经营质量:一方面,加大新技术、新产品、新工艺的研发创新力度,持续巩固在固态电池、钠离子电池、钙钛矿、BC电池、3C等智能装备领域的先发优势,积极挖掘并延展相关领域的业务拓展机遇,进一步拓宽潜在业绩增长点;另一方面,深化数字化转型,推进全流程降本增效,运营效率与盈利水平均实现有效提升,四季度公司毛利率已同环比回升。在现金流管理方面,公司秉持以客户为中心的经营理念,持续优化产品和服务质量,加快设备验收及回款进度,2025年全年经营现金流回款情况显著改善,公司经营韧性进一步增强。


VIP复盘网